铜陵创邑传媒有限公司公开招聘工作人员公告
浏览次数:1772 发布时间:2026-04-02 15:52:07
铜陵创邑传媒有限公司因公司业务发展需要,现面向社会公开招聘2名工作人员。
一、招聘原则
公开、公平、竞争、择优原则
二、招聘条件
1.遵纪守法、爱岗敬业、责任心强,能吃苦耐劳,具有团队协作精神,具备良好的个人素质及职业操守。
2.身体健康,具有岗位所需的专业或技能条件,此次招聘岗位需要经常加班;
3.具备岗位招聘计划表中所需要的其他条件。
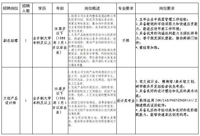
三、招聘岗位计划和要求

四、招聘程序
本次招聘程序按照发布公告、报名及资格初审、面试、公示、录用等程序办理。
(一)发布公告
本次招聘将在利业标准化考试网(www.tlslyzx.com)、利业招聘网(https://tllyzp.com)上发布公告。
(二)报名与资格审查
1.报名方式:采取线上线下相结合的报名的方式。报考人员可自行选择携带本人有效居民身份证、学历证书、各类专业证书、职称证书原件及复印件及个人近期2寸正面免冠照片2张,前往铜陵创邑传媒有限公司(1978文创园 20A栋 4楼行政室)填写《招聘报名表》参加现场招聘报名;也可以提供上述材料扫描件、《招聘报名表》电子版,打包发至电子邮箱:605225915@qq.com,完成线上报名(注:邮件标题统一为:“姓名+应聘岗位”)。如有获奖资料或其他证书以及能够证明本人实际工作经历、相关工作能力的相关证件材料必须一并提供。
2.报名时间:2026年4月2日—4月10日(工作时间8:30-17:30),逾期不再受理。报考人数与岗位招聘数的比例原则上不低于3:1,不足规定比例的,延长报名时间(另行通知)。
(三)面试
初审结束后,满足相关条件的考生将进行结构化面试。具体面试时间、地点另行通知,若该岗位所有考生面试成绩均未达80分,则取消该岗位招聘。
(四)公示与录用
1.公示:体检结束,对拟聘用的人员在利业标准化考试网进行公示,公示期为5个工作日。
2.聘用:公示无异议后,按有关规定办理手续,签订劳动合同。
对有严重问题并查有实据的,不予聘用。试用期6个月,试用期内不合格者解除劳动合同。聘用人员待遇按照铜陵创邑传媒有限公司有关规定执行。
本次考试成绩有效期一年,前因下列情形导致招聘岗位出现空缺的,依据应聘者考试面试成绩由高到低顺序依次递补。(1)应聘人员体检或者考察不符合要求的(2)拟聘人员公示的结果影响录用的;(3)拟聘人员自愿放弃录用的;(4)拟聘人员未在规定的时间报到的;(5)试用期内辞职或试用期内未通过的;(6)导致拟聘岗位空缺的其他情形。
五、组织实施
本次公开招聘工作,由铜陵创邑传媒有限公司具体组织实施。咨询电话:0562-2295601,监督电话:0562-7111519。
铜陵创邑传媒有限公司
